Cell Membrane Drawing Project

Are you looking for the best Cell Membrane Drawing Project for your personal blogs, projects or designs, then ClipArtMag is the place just for you. We have collected 38+ original and carefully picked Cell Membrane Drawing Project in one place. You can find more Cell Membrane Drawing Project in our search box. Feel free to download, share and use them!

ADVERTISEMENT

Cliparts for Personal Use

Views: 1876 Cliparts: 38 Downloads: 1 Likes: 0

582x399 Mitochondria
1772x1219 Cell Drawing Amusement Park For Free Download
1280x500 Cell Membranes
1024x603 Cell Drawing Nuclear Membrane For Free Download
544x635 Endocytosis
685x454 A Fret Sensor Enables Quantitative Measurements Of Membrane
1500x539 A Calcium Transport Mechanism For Atrial Fibrillation
900x500 A Fluorescent Membrane Tension Probe Nature Chemistry
567x381 Absorption Of Minerals
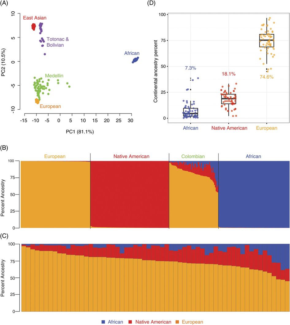
946x1059 Ancestry, Admixture And Fitness In Colombian Genomes Scientific
550x395 Antibiotics Free Full Text A Mini Review On Ceftaroline
1280x848 Average Oxidation State Of Carbon In Proteins Biorxiv
535x600 Cell
300x123 Cell Membranes And Compartments
750x500 Cell Diagram Showing Mitochondria Breakfast Animal Cell
870x480 Classification Schemes Biodiversity And Classification Siyavula
530x750 Collection Of Free Drawing Projects Surface Download On Ui Ex
438x620 Cutout Maker Variquest Visual Kinesthetic Learning Tools
474x474 Draw A Cartoon Cell Cells, Cells, Cells Science Drawing, Cell
1280x937 Fe Oxidation
450x340 Fighting The Flu How Your Immune System Uses Its Memory Science
750x553 Frontiers Antimicrobial Effect Of Asiatic Acid Against
357x400 Frontiers In Cell And Developmental Biology Membrane Traffic
877x500 How To Make A Plant Cell Diagram Sciencing
2129x1189 Metals Free Full Text Numerical Predictions Of The Occurrence
561x214 Microfilament
750x500 Mitochondria Cell Powerhouses Science Learning Hub
561x442 Molecular Dynamics Studies Of The And Fuel
611x304 Molecule Illustrations
553x800 Neurons Noba
220x162 Osmosis
494x402 Prokaryotic Cell Parts, Functions Diagrams Summary Article
2000x790 Powerpoint Presentation
1680x1154 Roles Of Microrna And Osteopontin In Rheumatoid Arthritis
488x226 Spectra
220x147 Structural Biochemistrylipidscholesterol
696x591 T Lymphocytes And Cellular Immunity Microbiology
416x273 Vacuum Membrane Distillation

All rights to the published graphic, clip art and text materials on ClipArtMag.com belong to their respective owners (authors), and the Website Administration is not responsible for their use. All the materials are for personal use only. If you believe that any of the materials violate your rights, and you do not want that your material was displayed on this website, please, contact the Administration and we will immediately remove the copyrighted material.

shutterstock

Related collections